Sprzedaż udziałów w spółce z o.o. nie przypomina zbycia starego fotela na portalu ogłoszeniowym. W tym przypadku potrzebujesz nie tylko chęci do sprzedaży, ale także znajomości wielu prawnych i podatkowych niuansów, które mogą przynieść sporą dozę stresu. Po pierwsze, pamiętaj, że sprzedaż udziałów wiąże się z obowiązkiem zapłaty podatku dochodowego. Gdy jesteś osobą fizyczną, od dochodu (czyli różnicy pomiędzy przychodem a kosztami) będziesz musiał zapłacić 19% PIT. Czy jesteś pewien, że cena, za którą sprzedasz, będzie zgodna z wartością rynkową? Jeśli urzędnicy dowiedzą się o znacznym odstępstwie, możesz napotkać poważne problemy!
- Sprzedaż udziałów wiąże się z obowiązkiem zapłaty 19% podatku dochodowego (PIT) od zysku ze sprzedaży.
- Umowa sprzedaży musi mieć formę pisemną z poświadczeniem notarialnym.
- Można odliczyć koszty nabycia udziałów oraz wydatki notarialne.
- Podatek od czynności cywilnoprawnych (PCC) wynosi 1% wartości rynkowej udziałów.
- Należy złożyć formularz PIT-38 oraz deklarację PCC, jeśli sprzedaż dotyczy nieruchomości.
- Możliwość uniknięcia podwójnego opodatkowania dzięki umowom międzynarodowym.
Zasady opodatkowania dochodu
Teraz, co z kosztami? Możesz z pewnością pomniejszyć przychód o wydatki związane z nabyciem udziałów, takie jak koszty notarialne oraz inne niezbędne wydatki przy zakupie. Jednak pamiętaj, aby zadbać o odpowiednią dokumentację. Brak faktur zauważony w papierach podatkowych będzie przypominał żebraka na weselu – całkowicie nieodpowiedni. W ostateczności urząd skarbowy ma prawo podważyć twoją wartość rynkową i nałożyć dodatkowy podatek, dlatego przemyśl dokładnie, zanim ustalisz zbyt niski próg sprzedaży.
Kolejnym istotnym aspektem, o którym nie można zapomnieć, jest podatek od czynności cywilnoprawnych (PCC). Kupujący udziały ma obowiązek uiścić 1% wartości rynkowej. Co ciekawe, w przypadku zbywania udziałów związanych z nieruchomością wymagania są inne, a prawidłowe zgody mogą być niezbędne. Bez odpowiednich konsultacji prawnych ciężko ogarnąć te złożone zagadnienia. Przypomnij sobie także o ewentualnych dotacjach, które warto wziąć pod uwagę, aby nie ryzykować ich utraty wskutek sprzedaży.
Formy sprzedaży udziałów
Na koniec warto podkreślić, że umowa zbycia udziałów powinna mieć formę pisemną z poświadczeniem notarialnym. Brzmi to skomplikowanie? Na pierwszy rzut oka tak, ale w rzeczywistości można to zrobić przez internet. System S24 umożliwia szybkie zawarcie umowy bez konieczności wizyty u notariusza, co znacząco przyspiesza cały proces. Zwróć jednak uwagę, że jeśli Twoja spółka nakłada obostrzenia dotyczące zbywania udziałów, konieczna może okazać się pomoc prawnika. W końcu motto „nie zrozumiesz, nie sprzedasz” z pewnością przyda się w każdej transakcji!
Stawki podatku od zbycia udziałów w Polsce: przegląd sytuacyjny
Stawki podatku od zbycia udziałów w Polsce niejednokrotnie potrafią wywołać uśmiech na twarzy wielu przedsiębiorców, ale tylko wtedy, gdy akurat nie sprzedają swoich udziałów. W życiu każdej spółki z o.o. nadchodzi moment, gdy wartość udziałów staje się na tyle kusząca, że sprzedawca zaczyna marzyć o wakacjach na egzotycznych plażach. Niemniej jednak warto zderzyć się z rzeczywistością, ponieważ z każdego sprzedanego udziału pobierany jest podatek dochodowy. W przypadku osób fizycznych w Polsce jego wysokość wynosi dziewiętnaście procent. Ciekawostka, prawda? Właściwe dostosowanie się do formalności związanych z transakcją czasami wprowadza w zakłopotanie, szczególnie jeśli nowy nabywca zaczyna dopytywać o podatki jak miejscowy urząd skarbowy.
Ponadto, zanim przystąpimy do samej sprzedaży, warto zwrócić uwagę na formę zawarcia transakcji. Zgodnie z wymaganiami prawnymi, umowa musi być spisana w formie pisemnej, co zazwyczaj wiąże się z wizytą u notariusza. Nie ma co ukrywać, czasami konieczność ta wiąże się z długim oczekiwaniem na aprobatę, jednak daje nam pewność, że wszystko przebiega zgodnie z prawem i unikniemy kontaktu z skarbówką. Kto chciałby się zmierzyć z potworną biurokracją, która przypomina horrory z lat osiemdziesiątych?
Zasady opodatkowania przy zbyciu udziałów
Kiedy przechodzimy do momentu transakcji, zbycie udziałów oznacza generowanie przychodu z kapitałów pieniężnych. Mimo że w portfelu może zaświecić się zielona lampka, warto pamiętać o kosztach uzyskania przychodu, które mogą uratować niejednego sprzedawcę. Osoba sprzedająca udziały ma możliwość odliczenia od przychodu ceny ich nabycia oraz kosztów notarialnych. Dobrze przygotowana dokumentacja rzeczywiście może zdziałać cuda w obliczeniach podatkowych, dlatego warto zainwestować czas w to, aby wszystko było w jak najlepszym porządku. Innymi słowy, sprzedawca powinien mieć świadomość, że mimo różnych zasad dotyczących podatku, zna również swoje prawa.
Dodatkowo, nie można zapomnieć o podatku od czynności cywilnoprawnych (PCC), który obciąża nabywcę. Ta miła „niespodzianka” to stała stawka wynosząca jeden procent od wartości rynkowej udziałów. Tak, nabywca nie uniknie płacenia podatków, nawet jeśli przy zakupie spojrzał na to jak na okazję wyprzedażową! Każda transakcja, mimo że dla sprzedającego wydaje się być korzystna, wymaga dopełnienia wszelkich formalności podatkowych. Dlatego warto zasięgnąć porady prawnej, aby uniknąć niepotrzebnych kłopotów i cieszyć się zyskami bez nieprzyjemnych niespodzianek!
Oto kilka kluczowych informacji dotyczących formalności związanych ze sprzedażą udziałów:
- Podatek dochodowy wynosi 19% od zysku ze sprzedaży.
- Umowa sprzedaży musi być sporządzona w formie pisemnej.
- Możliwość odliczenia kosztów nabycia udziałów oraz kosztów notarialnych.
- Podatek od czynności cywilnoprawnych (PCC) wynosi 1% wartości rynkowej udziałów.
Zwalnianie z podatku - jak skorzystać z dostępnych ulg?

Kto powiedział, że podatki muszą być nudne? Czasami, aby dostrzec inne oblicze skomplikowanego świata finansów, wystarczy odrobina humoru. Temat zwalniania z podatku interesuje wielu, zwłaszcza gdy mowa o dostępnych ulgach. Jak w takim razie zabrać się do działania? Warto odzwierciedlić, że czasem mniej znaczy więcej, co doskonale sprawdza się również w kontekście ulg podatkowych. Cała sztuka polega na skutecznym korzystaniu z różnych form wsparcia finansowego, które ustawodawca przygotował, aby ulżyć przedsiębiorcom i obywatelom. Tak więc, czas na konkretne informacje!
Początkowo skupmy się na najpopularniejszej formie ulgi, czyli odliczaniu kosztów uzyskania przychodu. Pamiętaj, że dla urzędników skarbowych te liczby to więcej niż tylko bełkot – dotyczą one realnych wydatków, które mogą pomniejszyć Twój dochód do opodatkowania. Marzysz o zerowym dochodzie i braku płatności podatku? Aby to zrealizować, musisz dokładnie udokumentować wszystkie koszty związane z nabyciem udziałów! W ten sposób zyskasz kilka dodatkowych złotych, które następnie wykorzystasz na swoje ulubione lody – w końcu należy się nagroda za trudy życia podatnika!
Jakie ulgi podatkowe są dostępne?
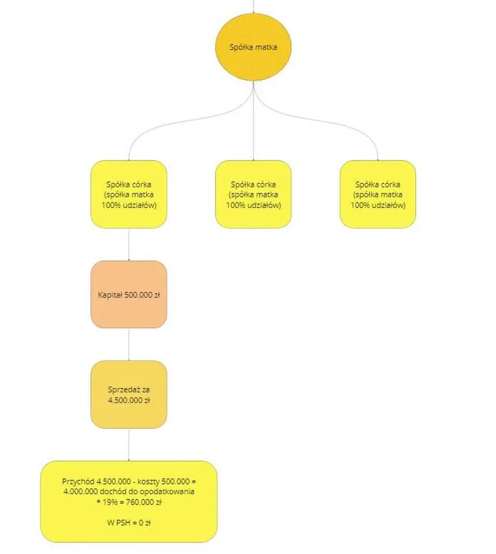
Nie zapominaj także o ulgach, które dotyczą Polskiej Spółki Holdingowej. Spółki te mogą liczyć na zwolnienie z opodatkowania podczas sprzedaży udziałów w spółkach zależnych. W skrócie, to jak posiadanie supermocy – możesz sprzedać udziały i nie zapłacić podatku! Jednak uwaga! Aby skorzystać z tej możliwości, musisz spełnić szereg warunków, a każdy z nich jest tak ważny, jak dobrze przypięte dziecko do huśtawki. Gdy już zrozumiesz zasady, poczujesz się niczym superbohater w krainie zawirowań przepisów podatkowych!
Na zakończenie, klucz do skutecznego korzystania z ulg podatkowych tkwi w dobrze zorganizowanej dokumentacji oraz znajomości przepisów. Im lepiej zrozumiesz, co możesz uznać za koszt, tym bardziej ulgi podatkowe będą się odchudzać. Bądź zawsze na bieżąco z aktualnymi przepisami i poszukuj nowych sposobów optymalizacji – pamiętaj, że każde zaoszczędzone pieniądze na podatkach to więcej możliwości realizacji swoich marzeń. Zatem do dzieła – niech ulgi podatkowe staną się stałym elementem Twojego finansowego życia!
Międzynarodowe aspekty podatku od zbycia udziałów: co warto rozważyć?
Sprzedaż udziałów w spółce z o.o. to złożony proces, który wymaga znalezienia właściwego nabywcy oraz zrozumienia wielu aspektów podatkowych. Kiedy podejmujemy taki krok, możemy natknąć się na skomplikowane przepisy, które często przysparzają bólów głowy niejednemu przedsiębiorcy. Każdy ruch na rynku kapitałowym wiąże się z konsekwencjami, a zbycie udziałów wprowadza nas w gąszcz przepisów podatkowych, które mogą zaskoczyć. Dlatego warto wiedzieć, jakie podatki nas obowiązują oraz jakie decyzje możemy podjąć, by uniknąć przykrych niespodzianek ze strony urzędników skarbowych.
Rozpocznijmy od podstawowych informacji. W przypadku, gdy osoba fizyczna sprzedaje udziały, przychód podlega opodatkowaniu podatkiem dochodowym od osób fizycznych (PIT), który w naszym przypadku wynosi dziewiętnaście procent od uzyskanego dochodu. Aby obliczyć ten dochód, należy uwzględnić wszystkie koszty związane z nabyciem udziałów. Zadbaj o to, abyś miał wszystkie rachunki – „papier to podstawa”! Koszty nie ograniczają się jedynie do wartości nabycia udziałów, ale obejmują także wydatki notarialne oraz inne związane z procesem zakupu.
Opcje podatkowe w międzynarodowym kontekście
Międzynarodowe aspekty sprzedaży udziałów mogą wprowadzać dodatkowe komplikacje. Jeśli nabywca pochodzi z innego kraju, konieczne stanie się zwrócenie uwagi na umowy o unikaniu podwójnego opodatkowania. W takim przypadku ryzykujemy zapłatę podatku zarówno w Polsce, jak i w kraju nabywcy, co z pewnością nie jest korzystne. Dlatego zawsze warto zasięgnąć porady eksperta w dziedzinie podatków, ponieważ specjaliści często oferują ciekawe rozwiązania, które mogą przynieść oszczędności finansowe oraz nerwy. Jeżeli nie chcemy, aby nasz portfel skurczył się na skutek błędnych obliczeń, dobrze przemyślmy formę transakcji i wybierzmy wariant, który będzie dla nas najkorzystniejszy.

Na koniec pamiętaj, że sprzedając udziały w spółce, musisz odpowiednio zgłosić te transakcje przy użyciu formularzy podatkowych. Niezłożenie PIT-38 czy deklaracji PCC na czas może skutkować poważnymi konsekwencjami – warto tego unikać. W szczególności, ponieważ tzw. danina solidarnościowa może wprowadzić beztroskiego sprzedawcę w spore tarapaty, jeśli jego przychody przekroczą „magiczną” granicę. Dlatego pamiętajcie – planujcie starannie swoje działania, aby sprzedając udziały, nie martwić się o to, co powiedzą urzędnicy!
Poniżej przedstawiam kilka kluczowych punktów dotyczących obowiązkowych podatków i formularzy, które należy złożyć podczas sprzedaży udziałów:
- Podatek dochodowy od osób fizycznych (PIT) – stawka 19%
- Obowiązek zgłoszenia transakcji na formularzu PIT-38
- Obowiązek złożenia deklaracji PCC, jeśli sprzedaż dotyczy nieruchomości
- Wydatki notarialne jako koszty uzyskania przychodu
- Możliwość uniknięcia podwójnego opodatkowania dzięki umowom międzynarodowym
| Kategoria | Opis |
|---|---|
| Podatek dochodowy od osób fizycznych (PIT) | Stawka 19% |
| Formularz PIT-38 | Obowiązek zgłoszenia transakcji |
| Deklaracja PCC | Obowiązek złożenia, jeśli sprzedaż dotyczy nieruchomości |
| Wydatki notarialne | Koszty uzyskania przychodu |
| Umowy międzynarodowe | Możliwość uniknięcia podwójnego opodatkowania |
Czy wiesz, że w przypadku sprzedaży udziałów nabywca z kraju, który ma umowę o unikaniu podwójnego opodatkowania z Polską, może obniżyć stawkę podatkową lub nawet uniknąć podatku od zysku ze sprzedaży? Warto zatem zawsze sprawdzić te możliwe korzyści przed finalizacją transakcji.












